苏州科技大学那不勒斯费德里克学院成功获批
【信息来源】国际合作交流处 作者:赵传森 审核:钱佳 发表时间:2026/01/05 15:32:21 浏览次数: 责任编辑:赵传森
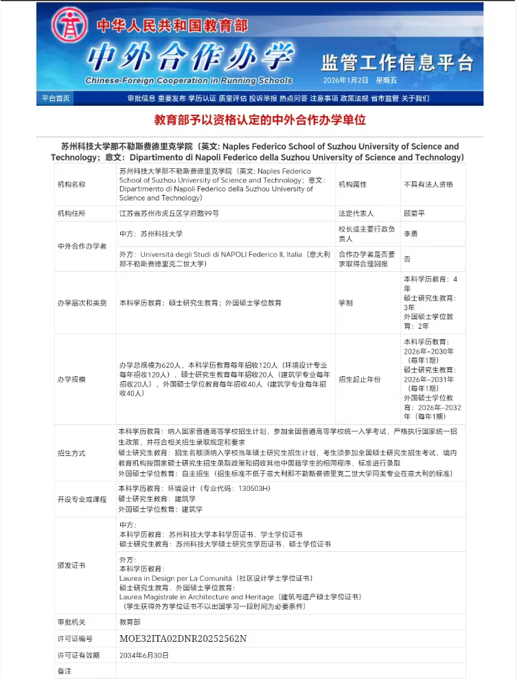
近日,教育部正式批复,我校与意大利那不勒斯费德里克二世大学合作举办的苏州科技大学那不勒斯费德里克学院(以下简称“费德里克学院”)正式获批设立。
此次获批的费德里克学院,是学校深入贯彻落实国家教育对外开放战略、高起点推进国际化办学的重大突破,亦是填补了江苏省内高校与全球排名前200高校共建建筑设计类中外合作办学机构的空白。合作方意大利那不勒斯费德里克二世大学是始建于1224年的世界最古老国立大学之一,U.S.News 2025-2026世界排名192位,在建筑遗产保护、社区设计等领域拥有全球领先的学术地位,其建筑学院孕育了多位意大利现代建筑泰斗级人物,教学科研成果享誉国际。
费德里克学院首批设置三大培养项目,精准对接国家及区域战略发展需求:环境设计专业本科采用“4+0”双学位模式;建筑学硕士采用“3+0”双学位模式,聚焦文化遗产与保护方向;建筑学外国硕士采用“2+0”单学位模式,直达海外名校优质教育资源。项目将依托两校优势学科资源,聚焦培养具备国际视野、专业素养和创新能力的建筑设计及文化遗产保护领域高端人才。
学校将以高标准建设费德里克学院为抓手,充分发挥苏州与意大利在古城保护领域的合作基础,精准对接长三角一体化发展和“强富美高”新江苏建设需求,将推动其与苏州古建园林学院形成发展合力。两者协同赋能,不仅为学校建设江苏高水平大学注入强劲动力,更将为中意教育文化交流互鉴架起坚实桥梁,为区域建筑设计行业高质量发展提供人才支撑,为中华优秀传统建筑文化的传承创新与国际传播贡献力量。





