学校获批12项2023年江苏省高等教育教改研究课题立项
【信息来源】教务处 作者:王伟娜 审核:段姝 发表时间:2023/12/26 11:35:47 浏览次数: 责任编辑:王伟娜
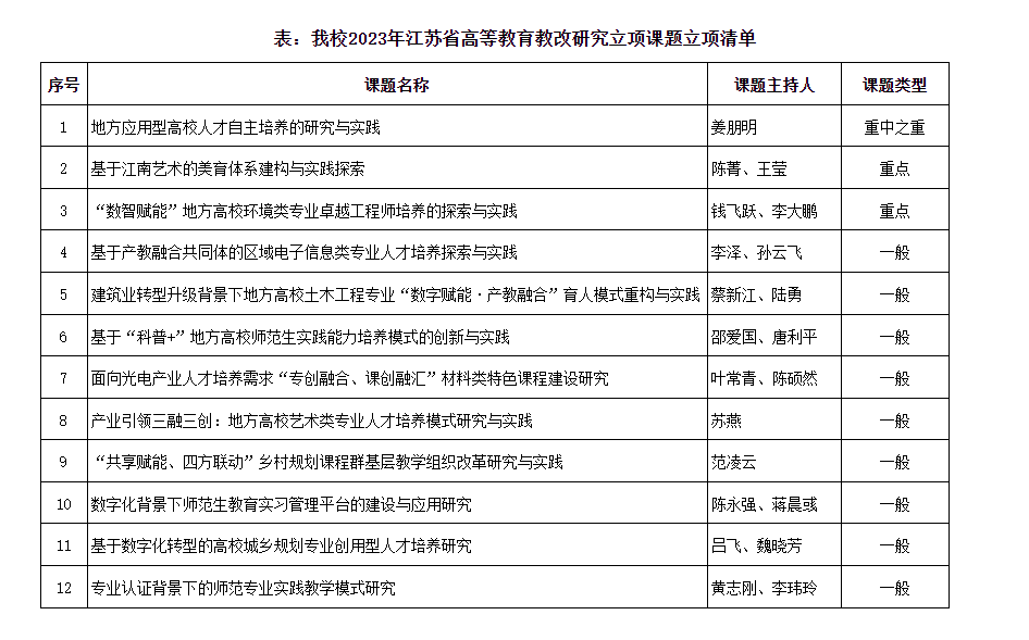
近日,江苏省高等教育学会发布了《关于公布2023年江苏省高等教育教改研究立项课题评选结果的通知》(苏高教会〔2023〕38号),我校获批12项立项,其中重中之重1项,重点课题2项,一般课题9项。
据悉,省高等教育教改研究课题每两年组织一次,旨在促进高校深化教育教学改革,加强高等教育内涵建设,引导教师潜心教书育人,培育高水平的教学成果,不断提升人才培养质量。学校将进一步加强对立项课题的管理与指导,充分发挥其引领示范作用,以高质量的研究成果推进教育教学改革。





